Saturday February 2026

হটলাইন

সেবা এবং ধাপ

নং শিরোনাম সেবার ধাপ কার্যকলাপ
  
সিটেজেন চার্টার দেখুন
ওএমএস দেখুন
ডিও ইস্যুকরন দেখুন
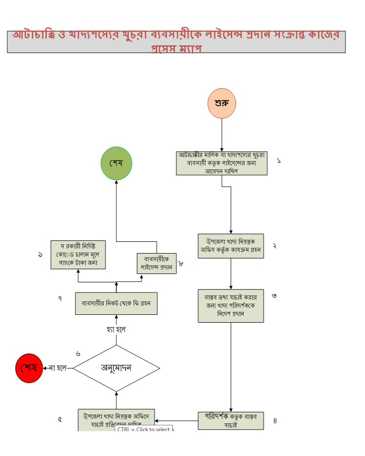
উপজেলা পর্যায়ে খাদ্য শস্য সংক্রান্ত কাজের বর্তমান প্রসেস ম্যাপ দেখুন
ফেয়ার প্রাইস দেখুন
খাদ্য শস্য সংগ্রহ দেখুন
ইউনিয়ন পর্যায়ে হতদরিদ্রদের মাঝে সরকারের নির্ধারিত দরে খাদ্য শস্য বিতরন প্রসেস ম্যাপ দেখুন
সেবা-০১ দেখুন
দেখছেন ১ থেকে ৮ পর্যন্ত, মোট ৮ এন্ট্রি

এক্সেসিবিলিটি

স্ক্রিন রিডার ডাউনলোড করুন